分类:ATRI -My Dear Moments-
外观
作品 > ATRI -My Dear Moments-
- 这个分类的对应条目是ATRI -My Dear Moments-。
分类“ATRI -My Dear Moments-”中的媒体文件
以下22个文件属于本分类,共22个文件。
-
ATRI ED02.jpg 1,200 × 675;118 KB
-
ATRI ED03.jpg 1,200 × 675;148 KB
-
ATRI ED04.jpg 1,200 × 675;138 KB
-
ATRI ED05.jpg 1,200 × 675;159 KB
-
ATRI ED06.jpg 1,200 × 675;162 KB
-
ATRI ED07.jpg 1,280 × 720;954 KB
-
ATRI ED08.jpg 1,200 × 675;141 KB
-
ATRI ED09.jpg 1,280 × 720;105 KB
-
ATRI ED10.jpg 1,280 × 720;287 KB
-
ATRI ED11.jpg 1,200 × 675;117 KB
-
ATRI ED12.jpg 1,200 × 675;114 KB
-
ATRI ED13.jpg 4,587 × 2,580;997 KB
-
ATRI KV.jpg 4,000 × 2,251;652 KB
-
ATRI KV2.jpg 1,536 × 2,172;377 KB
-
ATRI Teaser.jpg 1,228 × 1,707;229 KB
-
ATRI WIDE.png 3,840 × 3,448;3.4 MB
-
ATRI ui2.png 45 × 45;521字节
-
ATRI漫画1.jpg 1,056 × 1,500;223 KB
-
ATRI漫画2.jpg 1,059 × 1,500;225 KB
-
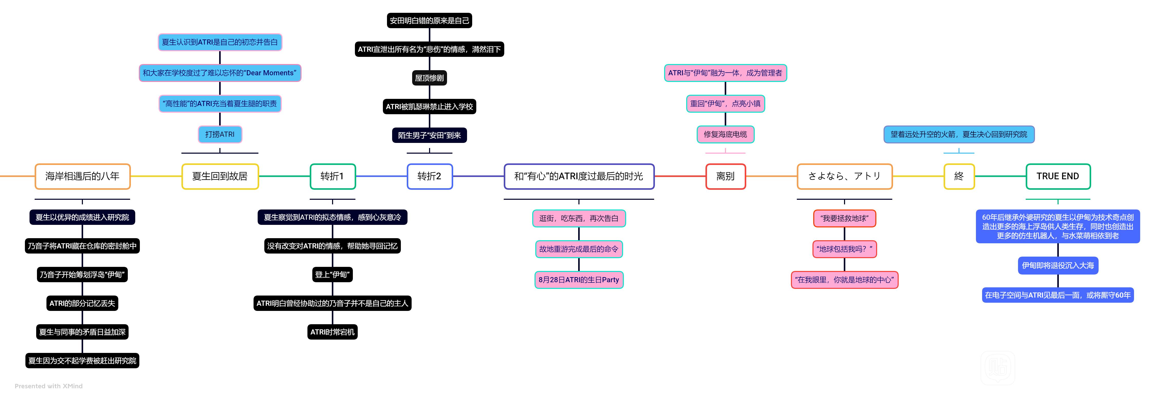
Atri timeliine1.jpg 4,133 × 1,558;281 KB
-
Atri timeline2.jpg 4,493 × 1,558;340 KB
-
地球也包括我吗.mp3 4.8秒;76 KB

















